Dependency Inversion Principle (DIP) comes from the famous SOLID principles, coined by Uncle Bob back in the 90s.
- Single Responsibility Principle
- Open-Close Principle
- Liskov Substitution Principle
- Interface Segregation Principle
- Dependency Inversion Principle
Food for thought
Why are these principles bundled into SOLID, and not spread individually?
Most developers have heard or read something about them to some extent.
From my experience, most devs (myself included) stop after SO, leaving LID for later days, because they are
confusing.
- Who the hell is Liskov? And whom she’s substituting?
- Why do we need to segregate anything — isn’t it a bad thing these days?
- And which dependencies should we invert and how? And what about dependency injection?
In this article, I’m going to shed some light on the Dependency Inversion Principle, since it’s the
most impactful and addicting, in my opinion.
Once I’ve started inverting the dependencies in my systems, I can’t imagine living without it anymore.
Naming things
There are only two hard things in Computer Science: cache invalidation and naming things.
So let’s deconstruct the name: dependency inversion
Dependency
Having a dependency implies that we have at least two of something,
and there’s a dependency between these somethings.
What is something? It could be anything really; the only restriction is that this something is somehow bound by
its context.
It might be a single class, a package, a component, a group of packages, a module, or even a standalone
web service.
For example, code that calls the database to fetch a user. There are many possible names for such a thing: domain,
module, component, package, service, etc.
Name is unimportant, as long as it’s consistent throughout the discussion.
I’ll call it a module.
A module that queries a user from somewhere (presumably DB) - the UserModule.
That’s the first.
But we need one more.
Let’s say we want to send a user notification because an appointment with a doctor is confirmed.
And here we have our second module — the NotificationModule.
The code might look something like this:
1package test.notification;
2
3import test.user.UserModule;
4import test.user.User;
5
6public class NotificationModule {
7
8 private final UserModule userModule;
9
10 public NotificationModule(UserModule userModule) {
11 this.userModule = userModule;
12 }
13
14 public void sendNotification(long userId) {
15 userModule.findUserById(userId)
16 .ifPresent(this::sendNotification);
17 }
18
19 private void sendNotification(User user) {
20 // notification logic
21 }
22}
23
1package test.user;
2
3public class UserModule {
4
5 public Optinal<User> findUserById(long id) {
6 //fetching user from the DB
7 }
8}
1package test.user;
2
3public class User {
4 private String name;
5 private String surname;
6 private String email;
7 //50 more attributes, because why not
8}
9
Folder structure:
1├── test
2│ ├── notification
3│ │ └── NotificationModule.java
4│ ├── user
5│ │ ├── UserModule.java
6│ │ └── User.java
7
According to the code NotificationModule depends on UserModule.
Such code could be found everywhere.
I would go as far as to say that 99% of the code I’ve read(and written) looks like this.
And it might seem that there’s nothing wrong with it.
In the end, it works, it is straightforward to read and easy to understand.
But there’s a problem.
Our sacred logic of managing notifications is polluted with something we don’t have control over.
Notice, that UserModule resides in a different package than NotificationModule.
It’s not a part of the notification domain.
It’s a domain on its own.
From the perspective of the NotificationModule, the UserModule is a low-level implementation detail.
And this detail is leaking more and more into the module that depends on it.
See the User class?
It’s part of the UserModule, not the NotificationModule.
And NotificationModule is just one of its clients.
Obviously UserModule is used throughout the system.
It’s the most used module in the whole system.
Everything depends on it!
But wait.
Why would NotificationModule care about where the user is coming from?
It just needs some of the user data, and that’s it.
The concept of the user is important, but not where it comes from.
And what if a User object is large, but we need only a few fields from it?
Should the new SmallUser object be introduced near the UserModule?
Isn’t this a circular dependency then?
NotificationModule depends on UserModule in code, but UserModule depends on NotificationModule indirectly
logically?
It’s not hard to imagine how this goes out of hand.
I’ve seen it go out of hand.
Every.
Single.
Time.
I’ve seen with my own eyes systems being tied into knots by such modules.
And months and months of refactoring spent just to be reverted with “It’s too much.
Too expensive.
Not worth it.”
comments.
I wrote such systems.
The root of the problem lies in the dependency direction.
High-level NotificationModule depends on low-level UserModule.
Level in this case means the level of abstraction.
The further we go from the edge(domain boundary) of the system — the higher we go in terms of abstraction.
For example, modules that talk to DB are on the edge of the system (the scary network),
so as modules that send HTTP calls, talk to message brokers, etc.
However, the modules that prepare notification messages are much further from the edge of the system,
so the level of abstraction is higher.
It’s a relative term.
Like Java is categorized as a high-level programming language,
based on its proximity to the bare metal,
in relation to something like Assembly language which is the lowest of them all.
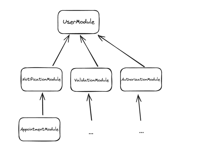
And so the dependency tree might look something like this:

Dependency direction goes with the direction of an arrow.
Everything directly or transitively depends on UserModule.
The core of the system is not the business logic, but the module that retrieves a user from the DB.
This is fundamentally wrong.
We want the business logic to drive our system, not the I-know-how-to-talk-to-a-database-thingy.
Inversion
This is pretty much self-explanatory, or so it seems.
Google tells me that inversion is a result of being inverted.
Thank you, Google.
And the verb invert means put upside down or in the opposite position, order, or arrangement.
There it goes, putting upside down the dependency, so that it’s no longer A->B, but A<-B.
But how to achieve this?
We don’t want UserModule to call NotificationModule to send notifications about appointment bookings, it makes no
sense.
What we actually want to do, is to make UserModule depend on NotificationModule, but not interact with it.
How?
Are you watching closely?
Interfaces.
Take your time and look through the refactored code:
1package test.notification;
2
3public class NotificationModule {
4
5 private final NotificationUserRetriever userRetriever;
6
7 public NotificationModule(NotificationUserRetriever userRetriever) {
8 this.userRetriever = userRetriever;
9 }
10
11 public void sendNotification(long userId) {
12 userRetriever.findUserById(userId)
13 .ifPresent(this::sendNotification);
14 }
15
16 private void sendNotification(NotificationUser user) {
17 // notification logic
18 }
19}
1package test.notification;
2
3public interface NotificationUserRetriever {
4 Optional<NotificationUser> findByUserId(long id);
5}
1package test.notification;
2
3public record NotificationUser(String name, String surname, String email) {
4}
1package test.user;
2
3import test.notification.NotificationUserRetriever;
4import test.notification.NotificationUser;
5
6public class UserModule implements NotificationUserRetriever {
7 public Optinal<NotificationUser> findUserById(long id) {
8 //fetching user from the DB
9 //and maps it to NotificationUser
10 }
11}
Folder structure:
1├── test
2│ ├── notification
3│ │ ├── NotificationUser.java
4│ │ ├── NotificationUserRetriever.java
5│ │ └── NotificationModule.java
6│ ├── user
7│ │ └── UserModule.java
8
There is a huge fundamental difference.
NotificationModule no longer depends on UserModule.
There’s not a single import statement from test.notification that points to the test.user package.
Not a single one.
NotificationModule knows nothing about the existence of UserModule.
NotificationModule is decoupled from UserModule, but not the other way around.
It just asks the universe(system) for a NotificationUser using its own declared interface NotificationUserRetriever.
And the universe(UserModule) answers.
This is its job.
This is what this module does.
It abstracts the database on behalf of other modules.
And so the direction of the dependency between NotificationModule and UserModule is inverted.
Given that we apply the inversion to all dependencies;
the dependency tree might look like this:

Not only does the system no longer directly depend on UserModule.
But the transitive dependencies are also much more relaxed.
What if UserModule grows out of hand?
We can re-implement some interfaces in another NewUserModule without affecting anything.
There’s no god User object to grow out of hand.
Instead, there are several domain-specific representations of a user,
which have no dependencies between each other whatsoever.
But every decision is not without tradeoffs.
In the case of dependency inversion, the tradeoff is the amount of code.
If every module that wants to retrieve a user introduces its user model and an interface to support it,
UserModule will grow pretty quickly.
And most of the code will just map a database object into yet another domain object.
It’s not the most exciting code to write or to test.
UserModule is no longer treated as the module, which everyone has to bow to and respect,
but rather the mere mortal boring worker.
And it works.
But as I’ve mentioned before,
nothing stops the refactoring of UserModule into several smaller more exciting modules,
each implementing its interface and fetching only what’s necessary from the DB.
And some of them might talk to something else, like a cache, another service, go for another DB table, etc.
One more thing
The Dependency Inversion Principle scales far beyond a couple of simple modules.
It’s extremely powerful and addicting.
But it’s important to know where to stop.
Some literature states that everything should be abstracted and inverted.
Including frameworks.
I think this is an overkill.
Abstracting the DB engine and inverting the dependency on it is a good idea.
Running around abstracting the framework of your choice, because someone from the internet says so, is not the smartest
idea.
It’s a waste of time.
For example, Spring Framework (so as pretty much every web framework nowadays) provides amazing capabilities of DI
(dependency injection, not inversion)
that enable performing Dependency Inversion almost effortlessly.
Almost.
It requires practice though.
Quite a bit of practice.
And it feels weird at first.
Because we’re so used to envisioning systems as three-tiered which goes from top to bottom or from left to right —
A->B->C.
In reality, systems are more like a graph, where dependencies are pointing inwards to the business logic — A->B<-C.
You guessed it right: Clean Architecture, Onion Architecture,
Hexagonal Architecture and such are ALL based heavily on the Dependency Inversion Principle.
These are different implementations of DIP.
But before you step into one of those architectures and claim yourself an ambassador,
I would suggest stepping back and practicing DIP on a smaller scale.
Refactoring
Last but not least.
Dependency inversion is an amazing refactoring tool.
And it doesn’t get enough credit for it.
Let’s imagine, the system is not a greenfield.
Let’s imagine, the system is 7+ years old.
The UserModule from above now contains several dozens of public methods and has a dozen other dependencies.
The User object contains about 50 fields.
Half of them are weirdly named booleans.
There are quite a few complex relationships.
And here we are, building a brand-new notification system.
And we need some information about the user.
About three-four fields.
We have two options, and two options only:
-
NotificationModuledepends onUserModule.
We reuse one of the existing public methods fromUserModuleto fetch aUserobject.
Then we perform all the necessary transformations on a user within theNotificationModule,
and that’s it.
The job’s done.But we’re added to the mess.
UserModulenow is a bit harder to refactor, because there’s one more dependency on it.
NotificationModulenow also is not that new.
It’s referencing a hugeUserobject left right and center.
It’s now the part of the ship.
Maybe you would like to introduce yet another method toUserModulethat returns a smaller user?
And now there’s even more mess.How do you think those several dozens of public methods were added?
Exactly like that. -
Inverse dependency.
We are not going to allow mess into our newNotificationModuleby any means necessary.
Our new module is too innocent to witness the monstrosityUserModulehas become.
Instead of depending on a mess, we’re going to inverse the dependency and make the mess depend on our new
slick domain-specific interface.
The mess is still there, but we’re not adding to it, which by definition means that we’re reducing it.
At least, within our newNotificationModule.
And when someone eventually decides to refactorUserModule, all they need to do is keep the interface
implemented.
Not the several dozens of public methods with unknown origins introduced within the last 7+ years.
But a single interface that leaves withinNotificationModuledomain.
I don’t know about you, but for me reducing the mess beats adding to the mess any day.